Defining the model
Suppose we have an observation \(Y_i\) for subject \(i\) (\(i=1,\ldots,n\)), that is modeled as follows,
\[\begin{aligned}
Y_i &= \beta_0 + x_{i1} \beta_1 + \cdots + x_{ip} \beta_p + \epsilon_i, \quad \epsilon_i \sim N(0, \sigma^2)\\
&= \mathbf{x}_i \boldsymbol{\beta} + \epsilon_i.
\end{aligned}\]
- \(\mathbf{x}_i = (1, x_{i1},\ldots,x_{ip})\) is a \((p+1)\)-dimensional row vector of covariates (and intercept).
- \(\boldsymbol{\beta} = (\beta_0, \beta_1,\ldots,\beta_p)^\top\) is a \((p+1)\)-dimensional column vector of population regression parameters.
- \(\epsilon_i\) is a Gaussian measurement error term with variance \(\sigma^2\).
Defining the likelihood
The individual likelihood contribution for subject \(i\) is given by,
\[Y_i|\boldsymbol{\beta},\sigma^2 \stackrel{ind}{\sim} N(\mathbf{x}_i \boldsymbol{\beta}, \sigma^2) \Leftrightarrow f(Y_i|\boldsymbol{\beta},\sigma^2) = N(\mathbf{x}_i \boldsymbol{\beta}, \sigma^2),\] and the full data likelihood (or observed data likelihood) is given by, \[f(\mathbf{Y} | \boldsymbol{\beta},\sigma^2) = \prod_{i=1}^n f(Y_i|\boldsymbol{\beta},\sigma^2),\] where \(\mathbf{Y} = (Y_1,\ldots,Y_n)\).
Matrix likelihood specification
We can also write the likelihood directly, \[\mathbf{Y} | \boldsymbol{\beta},\sigma^2 \sim N(\mathbf{X} \boldsymbol{\beta}, \sigma^2 \mathbf{I}_n),\] where \(\mathbf{X}\) is an \(n \times (p + 1)\) dimensional matrix with row \(\mathbf{x}_i\) and \(\mathbf{I}_n\) is an \(n\)-dimensional identity matrix. Thus, the mean of the observed data is modeled as a linear function of the parameters,
\[
\mathbb{E}[ \mathbf{Y} | \boldsymbol{\beta},\sigma^2 ] =
\begin{bmatrix}
1 & x_{12} & \ldots & x_{1p} \\
1 & x_{22} & \ldots & x_{2p} \\
\vdots & \vdots & & \vdots\\
1 & x_{n2} & \ldots & x_{np}
\end{bmatrix}
\begin{bmatrix}
\beta_0\\
\beta_1\\
\vdots\\
\beta_p
\end{bmatrix} = \mathbf{X} \boldsymbol{\beta}.
\]
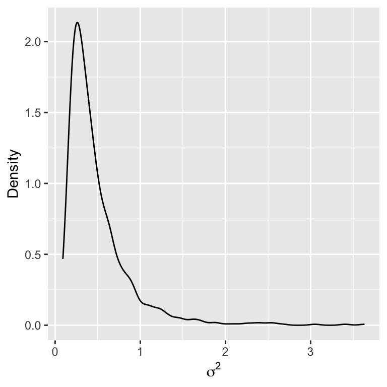
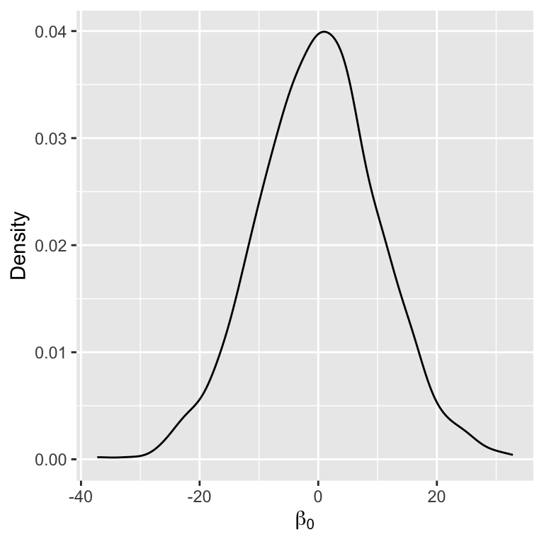
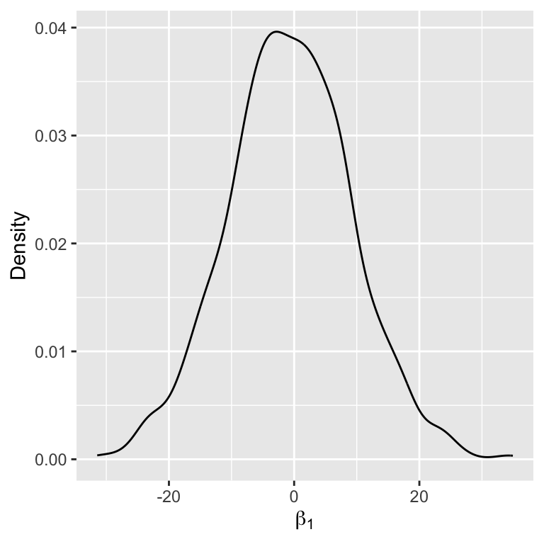
Posterior for linear regression
\[\begin{aligned}
f(\boldsymbol{\beta}, \sigma^2 | \mathbf{Y}) &= \frac{f(\mathbf{Y}, \boldsymbol{\beta}, \sigma^2)}{f(\mathbf{Y})}\\
&= \frac{f(\mathbf{Y} | \boldsymbol{\beta}, \sigma^2) f(\boldsymbol{\beta}, \sigma^2)}{f(\mathbf{Y})}\\
&= \frac{f(\mathbf{Y} | \boldsymbol{\beta}, \sigma^2) f(\boldsymbol{\beta}, \sigma^2)}{\int f(\mathbf{Y} | \boldsymbol{\beta}, \sigma^2) f(\boldsymbol{\beta}, \sigma^2)d\boldsymbol{\beta}d\sigma^2}.
\end{aligned}\]
No closed form exists for the posterior. \[f(\boldsymbol{\beta}, \sigma^2 | \mathbf{Y}) \propto f(\mathbf{Y} | \boldsymbol{\beta}, \sigma^2) f(\boldsymbol{\beta}, \sigma^2)\]